您现在的位置是: 首页 > 足球新闻 足球新闻
中国足坛接连活久见操作官员砸板凳、大巴迷路、球童被撞进场
编辑:管理员 发布时间:2025-05-04 10:30:02 469人已围观

05月01日讯 中国足坛近期离奇事件频发,从客队大巴接错客,到工作人员往场内砸板凳,最新的“活久见”是球员热身时撞击球童,导致后者翻进球场连续翻滚。
事件
4月23日中甲南通支云2-4重庆铜梁龙,比赛第64分钟左右,在两队球员发生冲突后,一名穿着工作人员衣服的男子来到场边,抄起塑料板凳就朝球场内扔了过去,所幸没有砸到两队球员,随后安保人员让该男子离场。
处罚结果
禁止南通支云足球俱乐部队官员杜晨进入体育场馆3场,罚款人民币3万元。
事件
4月27日中乙泰安天贶3-0兰州陇原竞技,比赛第70分钟,场上发生了意外情况。场外的球童没给球,兰州球员拿过球,随后球童翻过广告牌接连翻滚数圈。裁判叫停比赛,随后给了热身准备上场的兰州球员梅景轩一张红牌。
处罚结果
根据比赛监督报告、裁判员报告、情况说明、视频及听证,比赛进行到71分钟时,兰州陇原竞技俱乐部队25号球员刘综扬在球门后的热身区抢球并撞击球童;比赛进行到83分钟时,兰州陇原竞技俱乐部队9号球员柏天赐在无争抢到球可能性的情况下,报复性踢泰安天贶队6号球员,裁判员以暴力行为出示红牌将其罚令出场。
对兰州陇原竞技俱乐部队25号球员刘综扬予以停赛4场,罚款人民币2万元;对兰州陇原竞技俱乐部队9号球员柏天赐予以停赛3 场,罚款人民币 1.5万元。
对中国足球乙级联赛山东赛区(泰安天贶俱乐部队主场)予以通报批评,罚款人民币3万元。
事件
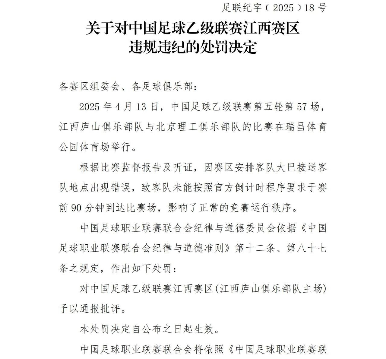
4月13日中乙江西庐山1-1北京理工,根据比赛监督报告及听证,因赛区安排客队大巴接送客队地点出现错误,致客队未能按照官方倒计时程序要求于赛前90分钟到达比赛场,影响了正常的竞赛运行秩序。
处罚结果
对中国足球乙级联赛江西赛区(江西庐山俱乐部队主场)予以通报批评。

篮球资讯
篮球直播